vorheriges Dokument
nächstes Dokument

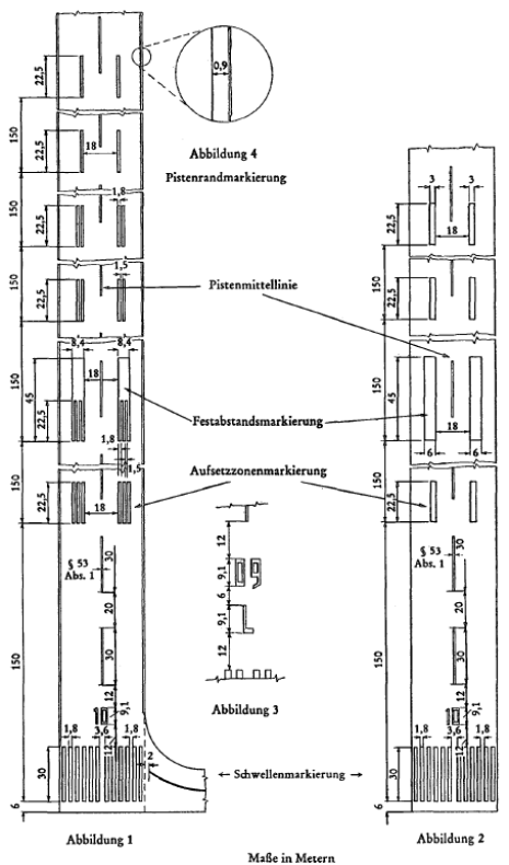
Anlage 11 ZFV 1972

Aktuelle FassungIn Kraft seit 01.9.1972

Anlage 11

Markierung von befestigten Pisten (§§ 51, 52 53, 56 und 57)

Zuletzt aktualisiert am

27.11.2017

Gesetzesnummer

10011441

Dokumentnummer

NOR12148048

alte Dokumentnummer

N9197249443J

Lizenziert vom RIS (ris.bka.gv.at - CC BY 4.0 DEED)